![图片[1]-短剧CPS推广项目,提供5000部短剧授权视频可挂载, 可以一起赚钱-xx网创](https://img.xuetuhub.com/wp-content/uploads/2025/moon/e042c359bd75d6ac8b9f66822a36866d.jpg)
提供资源:
最新热门短剧CPS推广项目,提供40个热门剧场/5000部短剧授权支持视频号/快手/抖音小程序挂载推广,全网置顶分佣。
寻求渠道:
寻找短视频切片/影视切片/直播切片达人/分销代理/带队团长副业导师一起赚钱
![图片[2]-短剧CPS推广项目,提供5000部短剧授权视频可挂载, 可以一起赚钱-xx网创](https://img.xuetuhub.com/wp-content/uploads/2025/moon/a389e81a30ef18fbf1d52ec3da30d068.jpg)
什么是短剧?
短剧是指单集时长在5分钟以内,且剧情连续、剧集较多的竖屏视频,是一种介于电影和小说之间的视频形态。
![图片[3]-短剧CPS推广项目,提供5000部短剧授权视频可挂载, 可以一起赚钱-xx网创](https://img.xuetuhub.com/wp-content/uploads/2025/moon/bc4fdca6f01bd8ece8a91856d72613f9.jpg)
什么是短剧CPS?
短剧CPS又叫短剧分销,也叫作短视频挂载,视频平台会根据你推广的短剧产生的收益,按一定比例获得佣金。
![图片[4]-短剧CPS推广项目,提供5000部短剧授权视频可挂载, 可以一起赚钱-xx网创](https://img.xuetuhub.com/wp-content/uploads/2025/moon/04bd33ed0c9cc9b334f5d27465badb24.jpg)
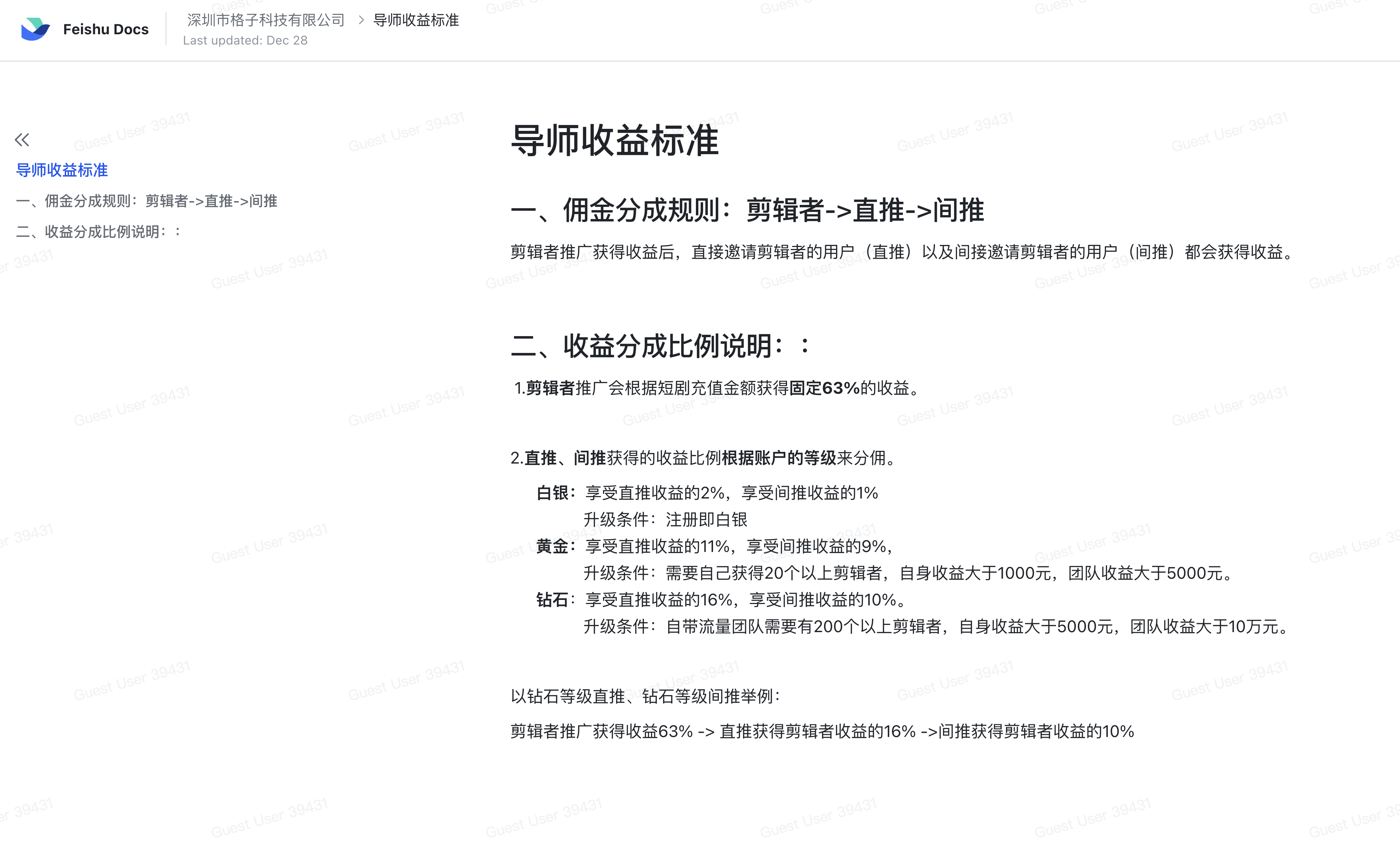
导师/代理收益标准
一、佣金分成规则:剪辑者->直推->间推剪辑者推广获得收益后,直接邀请剪辑者的用户(直推)以及间接邀请剪辑者的用户(间推)都会获得收益。
![图片[5]-短剧CPS推广项目,提供5000部短剧授权视频可挂载, 可以一起赚钱-xx网创](https://img.xuetuhub.com/wp-content/uploads/2025/moon/5d14d8c30a4fb2fa7947dd0d6227b2ac.jpg)
二、收益分成比例说明:
1.剪辑者推广会根据短剧充值金额获得固定63%的收益。
白银:享受直推收益的2%,享受间推收益的1%,升级条件:注册即白银
黄金:享受直推收益的11%,享受间推收益的9%,升级条件:需要自己获得20个以上剪辑者,自身收益大于1000元,团队收益大于5000元。
钻石:享受直推收益的16%,享受间推收益的10%,升级条件:自带流量团队需要有200个以上剪辑者,自身收益大于5000元,团队收益大于10万元。
![图片[6]-短剧CPS推广项目,提供5000部短剧授权视频可挂载, 可以一起赚钱-xx网创](https://img.xuetuhub.com/wp-content/uploads/2025/moon/1cbab9b05e7825d008f93538be301a77.jpg)
以钻石举例:
剪辑者推广获得收益63% -> 直推获得剪辑者收益的16% ->间推获得剪辑者收益的10%
![图片[7]-短剧CPS推广项目,提供5000部短剧授权视频可挂载, 可以一起赚钱-xx网创](https://img.xuetuhub.com/wp-content/uploads/2025/moon/37fc15cf66f855a32ae5438e8119db54.jpg)
5000部短剧列表(包含所有完整版短剧)、新手指导教程都放到网盘里面了,可供下载
© 版权声明
THE END





















暂无评论内容